NATURE
Early stages of covalent organic framework formation imaged in operando
- By West virginia digital
- . June 8, 2024
Chemicals All materials were purchased from Sigma-Aldrich, Acros or TCI Europe in the common purities purum, puriss or reagent grade.
Misunderstanding the harms of online misinformation
- By West virginia digital
- . June 8, 2024
Myers, S. L. How social media amplifies misinformation more than information. The New York Times, https://www.nytimes.com/2022/10/13/technology/misinformation-integrity-institute-report.html (13 October 2022). Haidt,
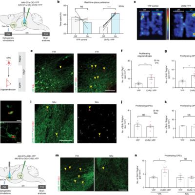
Myelin plasticity in the ventral tegmental area is required for opioid reward
- By West virginia digital
- . June 8, 2024
Animals All procedures were performed in accordance with guidelines set in place by National Institutes of Health and approved by
A late-Ediacaran crown-group sponge animal
- By West virginia digital
- . June 8, 2024
Redmond, A. K. & McLysaght, A. Evidence for sponges as sister to all other animals from partitioned phylogenomics with mixture
Scaling neural machine translation to 200 languages
- By West virginia digital
- . June 8, 2024
Data This section describes the steps taken to design our language identification system and bitext mining protocol. Language identification To
FBI asks scientists for trust in taking anti-Asian bias seriously
- By West virginia digital
- . June 8, 2024
The FBI arrested a number of scholars of Asian descent under a national security programme called the China Initiative, which
Global shortfalls in documented actions to conserve biodiversity
- By West virginia digital
- . June 7, 2024
Data Sources Information on species’ current status, threats and conservation interventions was downloaded from the Red List on 14 July
Father’s diet influences son’s metabolic health through sperm RNA
- By West virginia digital
- . June 7, 2024
Nature, Published online: 05 June 2024; doi:10.1038/d41586-024-01502-w DNA from organelles called mitochondria is not inherited from the father. But mitochondrial
Twitter suspended 70,000 accounts after the Capitol riots and it curbed misinformation
- By West virginia digital
- . June 7, 2024
Download the Nature Podcast 5 June 2024 In this episode: 00:46 Making a molecular Bose–Einstein condensate For the first time,
Huge amounts of bird-flu virus found in raw milk of infected cows
- By West virginia digital
- . June 7, 2024
The H5N1 virus can persist for hours in spattered droplets of milk from infected cows. Credit: Juancho Torres/Anadolu Agency/Getty Milk