NATURE
What we do — and don’t — know about how misinformation spreads online
- By West virginia digital
- . June 6, 2024
Online misinformation contributed to the 6 January 2021 Capitol riots.Credit: Samuel Corum/Getty “The Holocaust did happen. COVID-19 vaccines have saved
A huge outbreak of butterflies hit three continents — here’s why
- By West virginia digital
- . June 6, 2024
Nature, Published online: 06 June 2024; doi:10.1038/d41586-024-01653-w Swarms of painted ladies that descended on the Middle East, northern Africa and
Capturing carbon dioxide from air with charged-sorbents
- By West virginia digital
- . June 6, 2024
Chemicals Activated carbon fabric ACC-5092-10 cloth was purchased from Kynol. The cloth was activated for 1 h at 100 °C in a
Do scientists make good presidents? How five national leaders performed
- By West virginia digital
- . June 6, 2024
This week, Mexico elected its first female president, Claudia Sheinbaum Pardo — a politician with a background in physics and
CERN’s $17-billion supercollider in question as top funder criticizes cost
- By West virginia digital
- . June 6, 2024
The Future Circular Collider would occupy a 91-kilometre tunnel (artist’s impression).Credit: PIXELRISE/CERN Plans for a 91-kilometre European particle accelerator are
What’s the best way to tackle climate change? An ‘evidence bank’ could help scientists find answers
- By West virginia digital
- . June 6, 2024
Researchers are developing a bold plan to tackle one of the most urgent challenges in climate science: working out the
Single-cell nascent RNA sequencing unveils coordinated global transcription
- By West virginia digital
- . June 6, 2024
scGRO–seq conceptualization Capturing nascent RNA with sufficient efficiency from single cells for meaningful analysis was deemed challenging. However, recognizing the
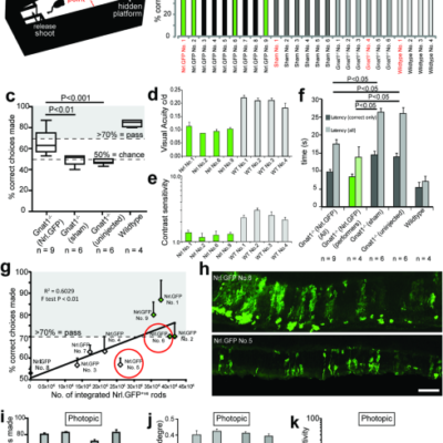
Author Correction: Restoration of vision after transplantation of photoreceptors
- By West virginia digital
- . June 6, 2024
a, Schematic of water-maze apparatus (adapted from ref. 22; see Supplementary Information). Mice were trained to associate striped grating with
every bird in South Africa now has an isiZulu name
- By West virginia digital
- . June 6, 2024
The African pitta’s isiZulu name unothingo — meaning rainbow — is a reference to its brightly coloured plumage.Credit: Richard Flack/NaturePL
A disease-associated gene desert directs macrophage inflammation through ETS2
- By West virginia digital
- . June 6, 2024
Analysis of existing data relating to chr21q22 IBD GWAS summary statistics3 were used to perform multiple causal variant fine-mapping using