NATURE
Mice live longer when inflammation-boosting protein is blocked
- By West virginia digital
- . July 18, 2024
Laboratory mice live longer when they have an immune protein called IL-11 blocked, a study has found.Credit: Panther Media GmbH/Alamy
Superconductivity in pressurized trilayer La4Ni3O10−δ single crystals
- By West virginia digital
- . July 18, 2024
Bednorz, J. G. & Müller, K. A. Possible high Tc superconductivity in the Ba–La–Cu–O system. Z. Phys. B Condens. Matter
What is it like to attend a predatory conference?
- By West virginia digital
- . July 18, 2024
By the time she arrived in the United Kingdom from Chile in March 2024, Pía Loren had already been to
Bacteria conjugate ubiquitin-like proteins to interfere with phage assembly
- By West virginia digital
- . July 18, 2024
Li, J., Chai, Q. Y. & Liu, C. H. The ubiquitin system: a critical regulator of innate immunity and pathogen-host
Sunlight-powered sustained flight of an ultralight micro aerial vehicle
- By West virginia digital
- . July 18, 2024
Floreano, D. & Wood, R. J. Science, technology and the future of small autonomous drones. Nature 521, 460–466 (2015). Article
A psychedelic state arises from desynchronized brain activity
- By West virginia digital
- . July 18, 2024
Nature, Published online: 17 July 2024; doi:10.1038/d41586-024-02154-6 After a person takes the psychedelic compound psilocybin, some of their brain networks
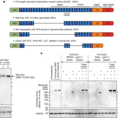
Split intein-mediated protein trans-splicing to express large dystrophins
- By West virginia digital
- . July 18, 2024
Li, C. W. & Samulski, R. J. Engineering adeno-associated virus vectors for gene therapy. Nat. Rev. Genet. 21, 255–272 (2020).
Your brain on shrooms — how psilocybin resets neural networks
- By West virginia digital
- . July 18, 2024
Taking psilocybin, the hallucinogenic compound found in magic mushrooms, temporarily resets entire networks of neurons in the brain that are
Three-year delay for Indian census frustrates researchers
- By West virginia digital
- . July 18, 2024
A census worker records details from women and children in Hyderabad, India during the last census in 2011.Credit: Mahesh Kumar
The last universal common ancestor lived around 4.2 billion years ago
- By West virginia digital
- . July 17, 2024
Hello Nature readers, would you like to get this Briefing in your inbox free every day? Sign up here. In