NATURE
Experimental observation of repulsively bound magnons
- By West virginia digital
- . June 28, 2024
Winkler, K. et al. Repulsively bound atom pairs in an optical lattice. Nature 441, 853–856 (2006). Article ADS CAS PubMed
These 3D model brains with cells from several people are first of their kind
- By West virginia digital
- . June 28, 2024
After one month of growth, a brain organoid comprised of cells from multiple human donors is just over one millimetre
Structural mechanism of bridge RNA-guided recombination
- By West virginia digital
- . June 28, 2024
Protein and RNA preparation The IS621 recombinase gene was cloned into a modified pFastBac1 expression vector (Thermo Fisher Scientific), which
Connectomic reconstruction of a female Drosophila ventral nerve cord
- By West virginia digital
- . June 28, 2024
Phelps, J. S. et al. Reconstruction of motor control circuits in adult Drosophila using automated transmission electron microscopy. Cell 184,
Deep-sea dye confirms turbulent-mixing theory — with implications for climate
- By West virginia digital
- . June 28, 2024
Nature, Published online: 26 June 2024; doi:10.1038/d41586-024-01647-8 Carbon storage in Earth’s oceans is controlled by deep-sea mixing processes, but the
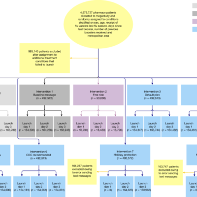
Megastudy shows that reminders boost vaccination but adding free rides does not
- By West virginia digital
- . June 28, 2024
Ethics approval The designs of our megastudy and our forecasting studies were reviewed and approved by the Institutional Review Board
Blockbuster weight-loss drugs linked to unexpected pregnancies
- By West virginia digital
- . June 28, 2024
Hello Nature readers, would you like to get this Briefing in your inbox free every day? Sign up here. A
Synaptic architecture of leg and wing premotor control networks in Drosophila
- By West virginia digital
- . June 28, 2024
Kernell, D. The Motoneurone and Its Muscle Fibres (Oxford Univ. Press, 2006). Marshall, N. J. et al. Flexible neural control
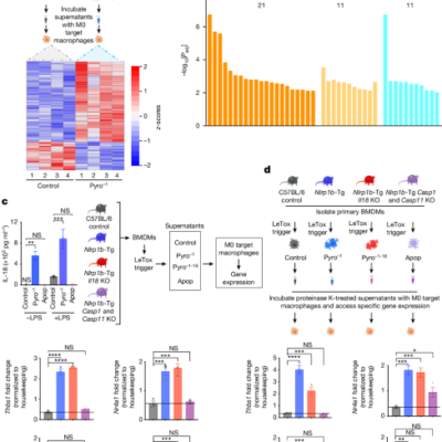
Oxylipins and metabolites from pyroptotic cells act as promoters of tissue repair
- By West virginia digital
- . June 28, 2024
Kesavardhana, S., Malireddi, R. S. & Kanneganti, T.-D. Caspases in cell death, inflammation, and gasdermin-induced pyroptosis. Annu. Rev. Immunol. 38,
Transposase-assisted target-site integration for efficient plant genome engineering
- By West virginia digital
- . June 27, 2024
Dong, O. X. & Ronald, P. C. Targeted DNA insertion in plants. Proc. Natl Acad. Sci. USA 118, e2004834117 (2021).