NATURE
Controlled stacking of boron nitride layers for ferroelectric memory applications
- By West virginia digital
- . June 27, 2024
RESEARCH BRIEFINGS 26 June 2024 Rhombohedral boron nitride films have a unique combination of properties that make them desirable in
Bridge RNAs direct programmable recombination of target and donor DNA
- By West virginia digital
- . June 27, 2024
Development of metagenomic and genomic sequence database A custom sequence database of bacterial isolate and metagenomic sequences was constructed by
Deep-sea creatures survive crushing pressures with just the right fats
- By West virginia digital
- . June 27, 2024
The cells of transparent sea creatures called comb jellies contain special fat molecules that allow the animals to live at
How blockbuster obesity drugs create a full feeling — even before one bite of food
- By West virginia digital
- . June 27, 2024
The drug liraglutide, sold under the brand names Victoza and Saxenda, binds to molecules in a certain brain region to
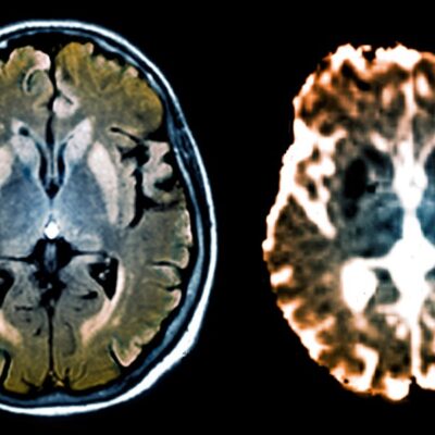
‘Epigenome editor’ silences gene that causes deadly brain disorders
- By West virginia digital
- . June 27, 2024
Creutzfeldt–Jakob disease is a rare brain disorder caused by misfolded proteins, which can be suppressed by a new editing system.Credit:
oddball ‘jumping gene’ enzyme edits genomes without breaking DNA
- By West virginia digital
- . June 27, 2024
Jumping genes, such as the ones that give this corn its distinctive coloration, have provided a new gene-editing mechanism.Credit: Getty
Smile! Living skin helps robot make a happy face
- By West virginia digital
- . June 27, 2024
Nature, Published online: 27 June 2024; doi:10.1038/d41586-024-02098-x Anchors inspired by skin ligaments connect cell-based composite to robotic visage. Source link
slow-release pills could make treatment more accessible
- By West virginia digital
- . June 27, 2024
Conventionally, ketamine has to be injected by professionals, and can only be taken under medical supervision.Credit: Kevin Link/SPL Ketamine is
Powerful laser miniaturized from tabletop to microchip
- By West virginia digital
- . June 27, 2024
Nature, Published online: 26 June 2024; doi:10.1038/d41586-024-01646-9 Lasers are essential in scientific laboratories and medical clinics across the globe, but
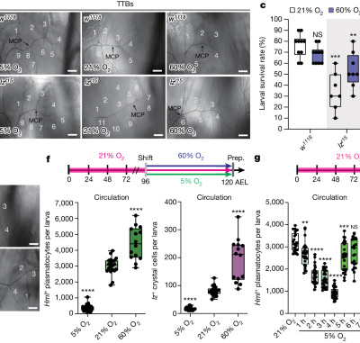
Drosophila immune cells transport oxygen through PPO2 protein phase transition
- By West virginia digital
- . June 27, 2024
Drosophila stocks and genetics The following Drosophila stocks were used in this study: HmlΔ-Gal4 (S. Sinenko), HmlΔ-Gal4 UAS-2xeGFP (S. Sinenko),