NATURE
How the human brain creates cognitive maps of related concepts
- By West virginia digital
- . August 16, 2024
Courellis, H. S. et al. Nature https://doi.org/10.1038/s41586-024-07799-x (2024). Article Google Scholar Tolman, E. C. Psychol. Rev. 55, 189–208 (1948). Article
One-quarter of unresponsive people with brain injuries are conscious
- By West virginia digital
- . August 16, 2024
Blood (red; artificially coloured) pools in the brain of a person who has had a stroke, a common cause of
How nitrogen compounds in fertilizers and fossil-fuel emissions affect global warming
- By West virginia digital
- . August 16, 2024
RESEARCH BRIEFINGS 14 August 2024 Human activities have led to high levels of nitrogen compounds entering the environment, causing air
How to design a protein that can be switched on and off
- By West virginia digital
- . August 15, 2024
Nature, Published online: 14 August 2024; doi:10.1038/d41586-024-02242-7 Proteins have been designed that assemble in different ways depending on whether an
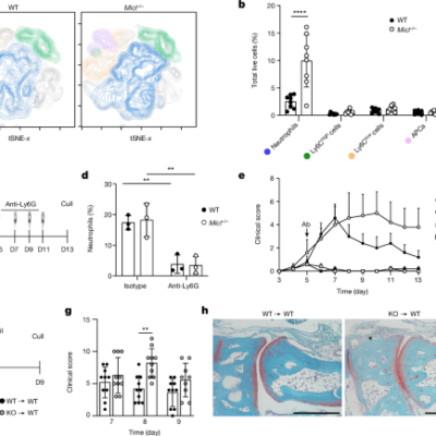
Recognition and control of neutrophil extracellular trap formation by MICL
- By West virginia digital
- . August 15, 2024
Mice Micl−/− and C57BL/6J mice were bred and maintained under specific pathogen-free (SPF) conditions at the University of Aberdeen, University
Raising the alarm about the monkeypox virus
- By West virginia digital
- . August 15, 2024
Hello Nature readers, would you like to get this Briefing in your inbox free every day? Sign up here. A
Dinosaur-killing Chicxulub asteroid formed in Solar System’s outer reaches
- By West virginia digital
- . August 15, 2024
The impact from the Chicxulub asteroid (illustration) caused a mass extinction 66 million years ago.Credit: Illustration by Mark Garlick The
a staggering 4.4 billion people lack safe drinking water, study finds
- By West virginia digital
- . August 15, 2024
People gather around a roadside pipeline to collect drinking water in Bangladesh.Credit: Mamunur Rashid/NurPhoto/Getty Approximately 4.4 billion people drink unsafe
The genomes of all lungfish inform on genome expansion and tetrapod evolution
- By West virginia digital
- . August 15, 2024
Meyer, A. et al. Giant lungfish genome elucidates the conquest of land by vertebrates. Nature 590, 284–289 (2021). Article ADS
How a trove of cancer genomes could improve kids’ leukaemia treatment
- By West virginia digital
- . August 15, 2024
Normal T cells (artificially coloured) can be crowded out by the abnormal immune cells characteristic of T-cell acute lymphoblastic leukaemia.Credit: