NATURE
A Scottish provenance for the Altar Stone of Stonehenge
- By West virginia digital
- . August 15, 2024
Bevins, R. E. et al. Constraining the provenance of the Stonehenge ‘Altar Stone’: evidence from automated mineralogy and U–Pb zircon
The mystery of Stonehenge’s central stone unearthed
- By West virginia digital
- . August 15, 2024
Download the Nature Podcast 14 August 2024 In this episode: 00:48 The mystery of Stonehenge’s Altar Stone Stonehenge’s central stone
A Scottish origin for Stonehenge’s Altar Stone
- By West virginia digital
- . August 15, 2024
Stonehenge, the Neolithic stone circle on Salisbury Plain in southern England, has captivated archaeologists, antiquarians and sightseers for centuries. For
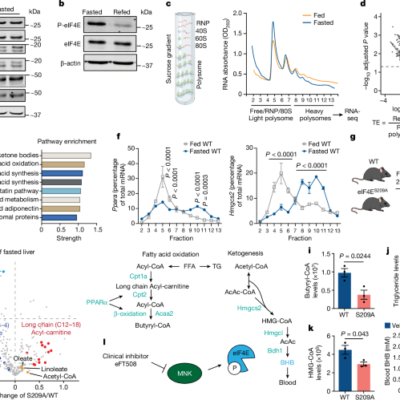
Remodelling of the translatome controls diet and its impact on tumorigenesis
- By West virginia digital
- . August 15, 2024
de Cabo, R. & Mattson, M. P. Effects of intermittent fasting on health, aging, and disease. N. Engl. J. Med.
How to train your crocodile
- By West virginia digital
- . August 15, 2024
Nature, Published online: 14 August 2024; doi:10.1038/d41586-024-02610-3 Doctored toad carcasses teach crocs to avoid eating the toxin-producing cane toad. Source
Mitochondrial complex I promotes kidney cancer metastasis
- By West virginia digital
- . August 15, 2024
Patient infusions The Institutional Review Board (IRB) at the University of Texas Southwestern Medical Center monitored and approved all conducted
Stonehenge’s enigmatic centre stone was hauled 800 kilometres from Scotland
- By West virginia digital
- . August 14, 2024
Stonehenge, the Neolithic stone circle on Salisbury Plain in southern England, has captivated archaeologists, antiquarians and sightseers for centuries. In
Structural basis for transthiolation intermediates in the ubiquitin pathway
- By West virginia digital
- . August 14, 2024
Cloning Cloning of S. pombe Uba1, Cys-Ub with an N-terminal Ulp1-cleavable His6–Smt3 tag, and Ub without tags was described previously15,17,52.
Stonehenge’s central rock probably came from Scotland
- By West virginia digital
- . August 14, 2024
RESEARCH BRIEFINGS 14 August 2024 The origins of the stones that make up the ancient monument Stonehenge can provide insights
The genomic basis of childhood T-lineage acute lymphoblastic leukaemia
- By West virginia digital
- . August 14, 2024
Department of Pathology, St Jude Children’s Research Hospital, Memphis, TN, USA Petri Pölönen, Danika Di Giacomo, Abdelrahman Elsayed, Shunsuke Kimura, Francesca Benini, Lindsey E. Montefiori, Ilaria